1,《传媒蓝皮书:中国传媒产业发展报告(2023)》发布
●2023年8月16日,清华大学新闻与传播学院、央视市场研究股份有限公司(CTR)等五家机构在北京联合发布了《传媒蓝皮书:中国传媒产业发展报告(2023)》(以下简称传媒蓝皮书)。
●清华大学新闻与传播学院副院长杭敏教授、社会科学文献出版社总编辑杨群出席发布会并致辞,清华大学新闻与传播学院崔保国教授发布报告研究成果。
●作为传媒蓝皮书主编之一,央视市场研究(CTR)总经理赵梅出席发布会做主旨演讲,并与多位业内专家、学者就中国传媒产业发展趋势、传媒生态系统变化、媒体融合、全球传媒产业发展等议题展开研讨。
央视市场研究(CTR)总经理赵梅
2,CTR深度参与《传媒蓝皮书》内容创作

●《传媒蓝皮书》一书包括总报告、传媒洞察、媒体行业与市场报告、传媒创新发展报告、全球传媒市场报告、传媒市场主要数据六大板块。从宏观视角来观察传媒产业的生态发展环境,同时也描绘了传媒产业生态新格局,并从多角度对2022年中国传媒细分领域相关发展状况进行系统梳理,对新技术变革影响下的发展趋势进行分析预测。
● 今年是CTR连续第五年深度参与传媒蓝皮书创作,输出内容覆盖全书几乎所有内容板块。不但从媒体融合创新、广告市场发展趋势、短视频行业发展等多个方向撰写了主题报告,并提供了广告市场、快消品市场和媒介市场的基本年度数据。
具体如下:
传媒洞察篇
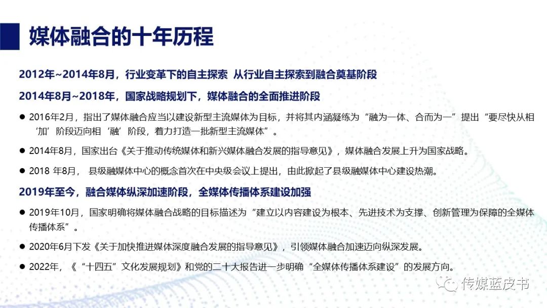
● 2022年中国媒体融合创新发展报告 姜涛 安保丹 宋枚娟
媒体行业与市场篇
● 2022~2023年中国广告市场营销趋势及展望 赵梅 曹雪妍● 2022年中国移动互联网行业发展报告 王珺 王腊 李征飞● 2022年中国短视频行业发展报告 范立尧 陈曦
传媒创新发展篇
● 2022年中国广电媒体融合传播效果报告 刘牧媛 肖子南
传媒市场主要数据
● 2022年中国广告市场数据● 2022年中国快速消费品市场数据● 2022年中国移动互联网市场数据● 2022年中国短视频市场数据
3,传媒蓝皮书部分内容摘编






















